[Update 18 January 2024: reflecting three more books since this was first posted]
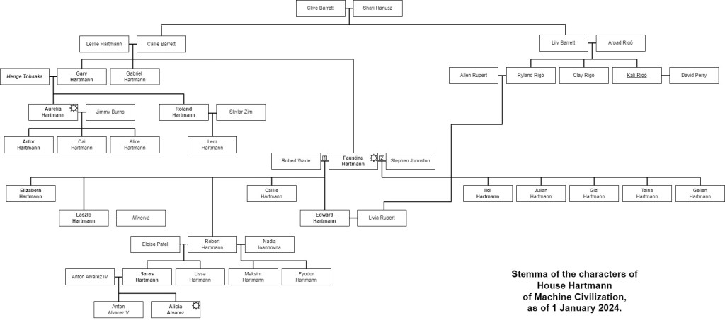
I had someone ask, “Who are all these people?” So, much like Reading Order, I thought I’d pin a post showing a simplified family tree of the Hartmann and Rigó branches, with a side mention of some of the Thinking Machines.
Little stars represent royals. Bolded are demi-humans. Kalí gets an underline as no one knows what she is.

One thought on “Machine Civilization Stemma (Update 1)”